6.2 C
Москва
Воскресенье, 19 апреля, 2026

В центре внимания

Скрытые владельцы: Почему реальные фигуры за хищения в «Финпромбанке» остаются в тени

На скамейке подсудимых за хищения миллиардов рублей из «Финпромбанка» окажется обычный «стрелочник», которого выпустят через полгода?

В Москве суд начал рассматривать уголовное дело о растрате почти 900 млн рублей из «Финпромбанка». Судя по всему, вину решили «повесить» на замруководителя кредитного департамента банка Александра Лаврентьева. В деле не фигурируют фамилии его владельцев.

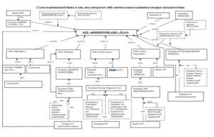
Между тем, по последним данным отраслевого издания «Банки.ру», основными владельцами кредитно-денежного учреждения выступали Петр Кондрашов (19,99%), Андрей Белкин (19,99%), Анатолий Гончаров (19,99%), Дмитрий Семенов (18,22%), Станислав Перминов (11,58%), Муса Бажаев (8,41%), Евгений Любимов (1,73%).

Некоторые из этих товарищей уже удостоились стать героями публикаций нашего издания. Подробности – в материале корреспондента The Moscow Post.

Очень странные дела

Напомним историю этого дела. Следствие выяснило, что афера с деньгами была провёрнута в 2015-2016 годах. Тогда «неустановленные лица под видом заключения ряда гражданско-правовых договоров, которые они в действительности не намеревались исполнять, совершили хищение денежных средств ПАО «АКБ «Финпромбанк» на общую сумму свыше 5,6 млрд рублей».

И здесь сразу оговорка – в нынешнем уголовном деле Лаврентьев фигурирует один. А ещё, как доказано в суде, он по роду должности не мог влиять на кредитную политику «Финпромбанка». Кроме того, у Лаврентьева ипотека и родственники на иждивении. Уж наверняка они жили бы лучше, если бы товарищ Лаврентьев украл 5.6 млрд рублей. Или следствие считает, то он – как Кощей Бессмертный – «над златом чахнет»?

При этом, известно, что самый крупный невозвратный кредит на сумму $11 млн был выдан «Финпромбанком» совладельцу Азиатско-Тихоокеанского банка (АТБ), экс-владельцу сети «Азбука вкуса» Андрею Вдовину. Но его не достать — бизнесмен ещё до этого дела был заочно арестован и объявлен в международный розыск в рамках расследования о миллиардных хищениях средств в самом АТБ. Тем не менее, почему ему не предъявили требования в рамках этой истории – всё равно загадка.

Рокировки по-бажаевски

Что касается самих акционеров общества, то там немало примечательных лиц. Начнём с Мусы Бажаева, владевшего почти 20% акций.

Бажаев в качестве акционера присутствовал в банке до 2013 года, потом вышел и вернулся обратно в 2015 году под лозунгом «оздоровления структуры». Позвал его будто бы Анатолий Гончаров – ещё один акционер и старый товарищ и партнёр Мусы.

Именно в те годы, когда последний снова стал владельцем структуры, та была, суть, обворована на 5,6 млрд рублей. Слабо верится, что Бажаев, пришедший налаживать финансовую составляющую кредитно-денежного учреждения, был ни сном, ни духом.

При этом, именно по заявлению Бажаева в 2016 году у «Финпромбанка» отозвали лицензию. Как объясняют такую «переобувочную» от олигарха в СМИ – изначально он не предполагал, что в банке всё так плохо, а как понял, решил больше не терять деньги и отправить актив «на покой».

Верится также с трудом, ведь Бажаев в банке отсутствовал всего пару лет. А ещё там были его личные деньги. С учётом его отношений с Гончаровым, думается фактически Бажаев продолжал следить или как минимум получать информацию о делах внутри компании. И, кто знает, может быть, даже вышел из неё ввиду того, что готовилось что-то вроде в итоге случившегося. Но без Бажаева, возможно, стало тяжело воплотить задуманное.

Вернулся он, скорее всего из-за связей и умения привлекать кредиты. Возможно, на тот момент именно эта способность была нужна «тонущему» активу, чтобы его быстро и с максимальной прибылью для участников схемы «обескровить».

Эта версия кажется наиболее удобоваримой, учитывая тот факт, что перед самым крахом банк решил, что ему совсем нетрудно еще и навыдавать крупных кредитов — в том числе структурам г-на Вдовина.

Бажаев сам по себе личность весьма неоднозначная – поговаривали, что несколько нефтебаз «Крымнефтепродукта» «не совсем законно» перешли в собственность семье Бажаевых с помощью ОПГ «Сейлем».

Кстати, в том же 2016 году, когда потерпел крах «Финпромбанк», Муса Бажаев выкупил 30% ГК «Петропавловск» – одного из крупнейших золотодобытчиков страны. Уж не на деньги ли «Финпромбанка»?

Всё в офшорах?

Ах, да, из годового отчета банка стало известно, что часть средств в виде кредитов уходила и структурам господина Бажаева – что, вообще-то, ставит вопрос о конфликте интересов. Но всё бы ничего, если бы не ещё один документ, гуляющий в Сети.

В нём указано, что банк выдал кредит в 12,3 млрд рублей офшорной компании Progetto Esmeralda SRL, которая управляла итальянским курортом Forte Village на Сардинии. За подлинность бумаги мы не ручаемся. Но подчеркнём, что Progetto Esmeralda SRL принадлежит люксембургской Sonogest S.A.R.L., а она — зарегистрированной на Кипре Quarmine Limited. На 12 февраля 2013 года владельцами Quarmine были две компании, зарегистрированные на Британских Виргинских островах, — Alivar Holding Limited и Daminn Capital Limited (по 50% у каждой). Обе фигурировали в списке аффилированных лиц «Группы «Альянс» семьи Бажаевых, о чем пишет Forbes.

Так что о каком оздоровлении вообще могла идти речь, когда структура, кажется, использовалась как «кубышка»?

По накатанной

Что ещё важно в этой истории подчеркнуть – собственники «Финпромбанка» Дмитрий Семенов, Анатолий Гончаров, Петр Кондрашов, Андрей Белкин, Станислав Перминов и Евгений Любимов были конечными бенефициарами другого кредитно-денежного учреждения, а именно — ООО «КБ «АйМаниБанк». Последний тоже потерпел крах в 2016 году. Перед этим ограничив выдачу вкладов и в итоге задолжавший кредиторам миллиарды рублей.

История почти аналогичная — в этот раз всё списали на бывшего предправления банка Игоря Волчихина, который угодил за решётку, потому что, по версии следствия, выдал заведомо невозвратный кредит ритейлеру Wikimart.

Ничего не напоминает? Почему в структурах Бажаева и Ко наёмные менеджеры совершают одни и те же мошеннические действия? И не курирует ли их кто-то из владельцев банков?

Ведь буквально спустя пять месяцев отсидки Волчихин как ни в чём не бывало вернулся домой. Благодарность за молчание? Возможно, в случае с «Финпромбанком» с предполагаемым «стрелочником» тоже договорились?

Что ещё забавно похоже на ситуацию с «Финпромбанком», так это позиция бывшего директора «Викимарта» Максима Фалдина – в 2016 году он говорил, что «компания «разворована» и будет объявлена банкротом».

В «Викимарт» в 2015 году инвестировал Гончаров. Что-то инвестиции от Бажаева и его товарища немного токсичные, судя по тому, что потом происходит с активами…

Гончарова, по сведениям РБК, объявили в международный розыск. Но что-то с тех пор прошло уже три года, а ему даже заочно не предъявили хищения в «Финпромбанке».

В свое время Гончаров засветился в скандале с кредитом для владельца ГК «Связной» Максима Ноготкова. Связной получил $11 млн от офшорной компании UM Management Limited Гончарова. Но отдать средства в срок не смог, а в результате право требования по кредиту выкупил Олег Малис. Ходят разговоры, будто бы ситуация с кредитом от Гончарова могла быть многоходовкой по вероятному рейдерскому захвату бизнеса Ноготкова.

Бажаев, Гончаров и Ко

Что касается других акционеров кредитно-денежного учреждения, то это – люди непопулярные и, скорее всего, являются друзьями-товарищами Бажаева и Гончарова. Петр Кондрашов, например, владел долей в ряде кипрских фирм, связанных с банком. На него в России была оформлена «Глобал Инвест». Контора могла использоваться для вывода денег – её выручка колебалась от 4,1 млрд рублей до нуля и сейчас она ликвидирована.

Вообще, если взглянуть на структуру собственников «Финпромбанка», выяснится, что доли в основном контролировались через офшоры. Большой вопрос – почему наличие зарубежных счетов не привлекло внимание правоохранителей.

Подытоживая, вся эта история выглядит весьма подозрительно. «Дыры» повсюду – начиная от ипотеки главного обвиняемого и заканчивая офшорами главных бенефициаров учреждения и совпадениями в делах «Айманибанка». Бажаев, Гончаров и Ко могли увести миллиарды за границу, а наказание за это понесёт обычный «стрелочник»?

Похожие записи

Не пропусти